From 1991 until his death in 2016, Islam Karimov ruled Uzbekistan in a typically austere authoritarian style. But while Karimov remains a somewhat respected figure in the country, his daughters have a more ambiguous place in the nation’s history.
For a period, Karimov’s eldest daughter Gulnara Karimova was one of Uzbekistan’s most well known celebrities. She sang duets with Gerard Depardieu, rubbed shoulders with Bill Clinton, patronised the arts, ran a fashion empire, and wrote poetry that, on one occasion, left her presumably sponsored interviewer sobbing.
But in ten short years, Karimova took over swathes of industry, and was seen as a principal gateway for any investor seeking access to Uzbekistan’s markets.
The source of Karimova’s eventual downfall lay in the country’s ruling clique of power brokers, grey cardinals and shadow oligarchs who decide the country’s fate behind closed doors. Uzbekistan’s secretive elite had observed Karimova leverage her father’s office during the 2000s to rapidly seize an increasingly large share of the business pie, reverting, where required, to force.
In 2012-2013, a putsch was launched against Karimova, leading to her abrupt imprisonment. She is now housed in the country’s Zangiota penal colony.
The government of Shavkat Mirziyoyev, who succeeded Islam Karimov as president in 2016, is currently attempting to return $1.5 billion in assets Karimova reportedly stashed abroad. Campaigners have raised concerns that the assets of the Karimov family and their loyalists will be cannibalised by a new ruling clique, rather than redistributed fairly.
Against this political backdrop, a third round of prosecutions against Karimova, 47, began in January this year in Tashkent. On 18 March, Karimova was convicted on charges relating to extortion, racketeering, money laundering and embezzlement of public funds. She has been sentenced to an additional 13 years and four months in prison.
“This is the third proceedings and judgement against Gulnara Karimova and in all three situations, charges have been raised at the very last moment,” Grégoire Mangeat, Karimova’s Swiss-based legal counsel, informed openDemocracy. “No independent Uzbek lawyer could assist our client and provide an effective defense.” According to Mangeat, Karimova has been denied access to independent legal representation. He also states he has been banned by Uzbek authorities from entering the country until 2024.
According to a press release issued by Uzbekistan’s General Prosecutor, the case against Karimova centred on two formerly state-owned cement plants, Bekabadcement JSC and Kuvasaycement JSC. Karimova is accused of embezzling the Uzbek state’s interest in these plants and selling off the shares to foreign investors. The General Prosecutor claims that Karimova then helped these foreign investors commit further illegal activity.
Karimova’s latest trial was held behind closed doors, and the identities of the foreign investors have not been revealed in court. But answers can be found in a 2017 interim decision delivered by the International Centre for Settlement of Investment Disputes (ICSID), a World Bank arbitration tribunal specialising in investment disputes.
The 2017 decision was issued after investors with Kazakhstan’s Visor group initiated a damages claim against the government of Uzbekistan of “no less than US$500 million”. The case, which was started in 2013, pivots on the same two cement plants - Bekabadcement and Kuvasaycement - in the recent case against Gulnara Karimova, and which were apparently purchased from Uzbekistan’s former first daughter.
Karimova’s cement deal
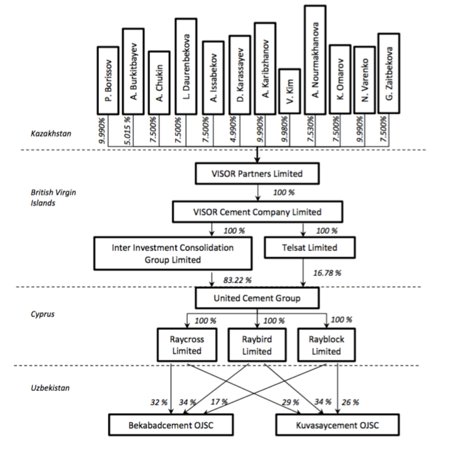
Almaty-based Visor group is an equity investment firm specialising in the former Soviet region. Its founder is a prominent Kazakh businessman, Aidan Karibzhanov. The author contacted Visor for comment but did not receive a response.
Karibzhanov became managing director of Kazakhstan’s Kazkommertsbank in the late 1990s. He left the bank in 2001 and, according to Bloomberg, established Visor the same year after the “sale of an undisclosed stake in… Kazkommertsbank”. As the Visor group’s regional investment profile increased, Karibzhanov retained senior executive posts in Kazakhstan. In November 2008, he was appointed managing director of the country’s sovereign wealth fund, Samruk-Kazyna.
Shortly afterwards, the fund issued a $985 million financial lifeline to Karibzhanov’s former employer, Kazkommertsbank, which had been battered by the global financial crisis. Kazkommertsbank was also bankrolling Visor’s Uzbek cement investment at the time.
The Visor investors entered Uzbekistan’s cement industry in 2006, through the purchase of stakes in Bekabadcement and Kuvasaycement. This acquisition and consolidation of shares took place through a transnational corporate structure in a number of the world’s key secrecy jurisdictions, where company and financial information is often difficult to access.

In testimony given to the World Bank tribunal, the Visor investors claimed they thought that they were purchasing the companies from Gulnara Karimova, though her name does not appear in any of the share purchase documents.
One of the Visor investors, Vladislav Kim, told the tribunal:
“Knowing that purchasing major companies in Uzbekistan was not going to be the same as making an acquisition in say the U.S. or U.K., that we were dealing with the President’s daughter, that we wanted to build a long-term relationship of trust with the seller for potential future deals, and that the seller had a team of Uzbek lawyers and advisors to drive the process of completing the transaction to meet Uzbek law requirements, we felt comfortable moving forward.”
The Visor investors recognise that Karimova held public positions before and after 2006, but contend that during 2006 she was not a state official – an essential element required to make out a bribery case in Uzbek law. The tribunal agreed.
The tribunal also agreed that the purchase price of $33.98 million for the two cement plants was not in itself evidence of a bribe.
Uzbekistan’s government disagreed. It contended this allegedly inflated purchase price concealed a bribe payment of $8.2 million.
During the same time period, Karimova engineered bribe payments through inflated share purchase agreements in her dealings with foreign investors in Uzbekistan’s telecommunications sector.
Regarding the cement plants, Uzbekistan’s government alleged in the ICSID hearing that attempts were made to conceal what it claims was an inflated purchase price for them, through false disclosures made to the Tashkent Stock Exchange.
Filings made with the Tashkent Stock Exchange in 2006, the government argued, indicated a sale price of $2.2 million. A private share purchase agreement made in England around the same time, they say, indicates an actual purchase price of $33.98 million for the two plants.

The Visor investors acknowledged the existence of two different agreements, but argue the private share purchase agreement in England contained additional conditions and benefits that help to explain the different purchase prices.
While the tribunal challenged the latter point, it was still not convinced that the failure to disclose the purchase price in the English share purchase agreement constituted direct proof of bribery or fraud.
The tribunal remarked “the deliberate act of entering a false price on the exchange is not equivalent to the intent to defraud”. Later in the interim decision, the tribunal added with regards to bribery, “even if there were some overpayment [in the English agreement], the mere fact of such an overpayment would not in and of itself establish that the overpayment should be regarded as a bribe”.
Particular mention was made by the tribunal of an omission by the government of Uzbekistan. According to the ICSID tribunal, Uzbekistan’s government “did not (a) provide witness testimony from Ms. Karimova who at the time was in the government’s custody or (b) explain why this would not have been possible”.
The tribunal also noted that the Uzbek government had “not made available in this proceeding the results of any governmental investigation that may have taken place into Ms. Karimova’s role… [and] has not made available the testimony of other individuals known to assist Ms. Karimova in her business dealings and who may be in Respondent’s custody or otherwise accessible to it”.
The Kazakh investors
According to the tribunal decision, the Visor investors argue they channelled a substantial sum into their Uzbek cement operations. This was primarily financed by loans from Kazkommertsbank, where Visor founder Aidan Karibzhanov had been managing director until 2001.
The government of Uzbekistan alleged these loans from Kazkommertsbank were related-party transactions: in other words, the Kazakh investors were not at arms length from the bank at the time the loans were provided.
The loan amount, the government claimed, was significantly disproportionate to the value of the two cement plants, and was ultimately part of a fraud against the Kazakh sovereign wealth fund, which Karibzhanov managed – and which had bailed out Kazkommertsbank in 2008-2009.
The World Bank tribunal accepted evidence from Visor that a guarantee provided by a Visor affiliate secured the substantial Kazkommertsbank loans. It rejected Uzbek government allegations that the loans constituted a related-party transaction or fraud, accepting Visor’s claim that no investors were in a managerial position at Kazkommertsbank when the loans were provided.
Following this substantial investment, the Kazakh claimants contend that, between 2010 and 2013, they experienced an illegal campaign of persecution and expropriation at the hands of the Uzbek state. For example, media reports indicate Bekabadcement’s general director was prosecuted and imprisoned on criminal charges related to tax evasion.
Karimova has been silenced throughout this process. Her ability to speak out publicly appears to be viewed by the Uzbek government as undesirable
Visor allege they effectively lost their investment in the cement factories and are now claiming in excess of US$500 million in damages.
The damage appears to stem primarily from a US$320 million Kazkommertsbank loan Visor investors state they are encumbered with, and the subsequent interest accrued.
In Visor’s version of events, as reported by the tribunal, US$127 million was invested in the modernisation of the cement plants drawing largely on credit facilities. This primed increased production and improved profitability. Then “on foot of this increase in production capacity”, Visor secured a further US$320 million in finance capital from Kazkommertsbank .
The tribunal decision does not detail how the US$320 million investment was applied. The investors state “their intention was to invest in the BC [Bekabadcement] and KC [Kuvasaycement] plants and then, at an opportune time in terms of market conditions, to sell on their interest.”
US$437 million is a sizable sum by sector standards. Looking at Uzbekistan’s cement industry over the last decade foreign investors have established new cement plants with over a million tons capacity from investments ranging between $115-150 million.
A case where little adds up
One party in this case claims to be a foreign investor who wagered a sizable amount of loan capital on retrofitting two Soviet-era cement factories, before facing an illegal campaign of state persecution. The other party, the Uzbek government, claims the Kazakh investors used bribery to obtain the cement plants. According to the Uzbek government, these factories were then allegedly employed as a device to defraud Kazakhstan’s sovereign wealth fund that had bailed Kazkommertsbank out of the 2008 financial crisis.
Looking critically at the public record, a lot doesn’t add up about this case. The Uzbek government has made an allegation that Visor investors solicited a bribe to Gulnara Karimova. However, competing against this hypothesis is the government’s noted failure to produce strong evidence in support of their claim. Yet it appears the courts in Uzbekistan have enough evidence to convict Karimova at a higher evidentiary threshold on charges relating to this case.
Karimova has been silenced throughout this process. Her ability to speak out publicly appears to be viewed by the Uzbek government as undesirable.
The bribery allegations have, however, been publicly contested by Visor investors, who claim they are the victim of an illegal expropriation administered by the government of Uzbekistan. The arrest and imprisonment of a senior executive involved in the Uzbek operations appears to confirm the company was targeted, although the government of Uzbekistan would argue for legitimate reasons.
Few details have been provided on how the US$320 million loan was invested in the Uzbek cement plants, or how this investment, which appears to be in excess of US$400 million, could be recouped by selling the two retrofitted Soviet-era plants. Also, little has been said about Kazkommertsbank, and if they have seized security put up by the guarantor. This point may be clarified in the final tribunal decision.
In a media release, Uzbekistan’s General Prosecutor claims the most recent trial of Karimova was brought about owing to new evidence provided by an “international company”. The name of this company has not been disclosed. This is a significant omission from the public record. The identity of the source company may well be key to understanding current events. Given the Tashkent court proceedings have remained off limits, little will be publicly gleaned from the recent conviction.
The ICSID arbitration is ongoing. How the damages claim is resolved over coming months and years may provide the only tangible clues on what the real story is behind this complex case.